设为首页
收藏本站
伏击涨停
切换到窄版
账号
自动登录
找回密码
密码
登录
立即注册
只需一步,快速开始
快捷导航
门户
Portal
量学论坛
BBS
盘前预报
涨停预报
伏击涨停系统
牛股预报
教练天地
量学讲座
问之宝
智慧精灵
量学云讲堂
VIP专栏
股市快讯
股票公式
学员天地
名人传奇
特训专栏
日志
Blog
热门好贴
最新公告
量学新人
特训专栏
视频课堂
量学博客
服务电话:400 1098 448
当月排名
年排名
涨停记录
重要信息
新人新帖
特训专栏
批评建议
VIP专栏
服务电话:400 1098 448
搜索
搜索
热搜:
量学论坛
量学选股公式
小倍阳选股
量学牛股
短线炒股
地量选股
模拟炒股大赛
蓝马涨停
量学选股
长腿踩线
通达信
暴涨选股公式
预警选股公式
股票池
二号战法
黄金柱选股
凹口淘金
黄金十字架
本版
用户
股海明灯官网
»
量学论坛
›
入门与提高
›
新人新帖
›
量学笔记(九十一):涨停密码(10/18)-长脚踩线 风光 ...
广告载入中...
返回列表
发新帖
查看:
40
|
回复:
2
量学笔记(九十一):涨停密码(10/18)-长脚踩线 风光潋滟
[复制链接]
廿道夫
廿道夫
当前离线
IP卡
狗仔卡
发表于 2026-2-9 19:00
|
显示全部楼层
|
阅读模式
马上注册,享用更多功能,让你轻松玩转本论坛。
您需要
登录
才可以下载或查看,没有账号?
立即注册
×
2025年7月24日开始读第一本量学著作《股市天经(之一):量柱擒涨停(第4版)》,8月10日完成第一次粗读;
2025年8月11日开始读第二本量学著作《股市天经(之二):量线捉涨停》,9月9日完成第一次粗读;
2025年9月10日开始读第三本量学著作《伏击涨停》,9月26日完成第一次粗读。
2025年10月18日开始读第四本量学著作《股市天经:量波逮涨停》实体书,断断续续,历经一个多月,11月26日完成第一次粗读。
2026年元旦开始读第五本量学著作《涨停密码》,断断续续,读完一部分就更新一部分。
各位量友学习借鉴时,还请以原书为准,如有错别字之类的错误,请谅解,本人学习笔记只是为了方便快速结构化查阅。
《
涨停密码
》共有18章,如下:
1、十月怀胎 一朝分娩
2、凹口淘金 一抓就灵
3、卧底将军 凹底淘金
4、兵临城下 蓄势待发
5、接力双阳 后市看涨
6、双阴进出 攻防有度
7、回踩精准 捷足先登
8、假阴真阳 黄金万两
9、假阳真阴 务必当心
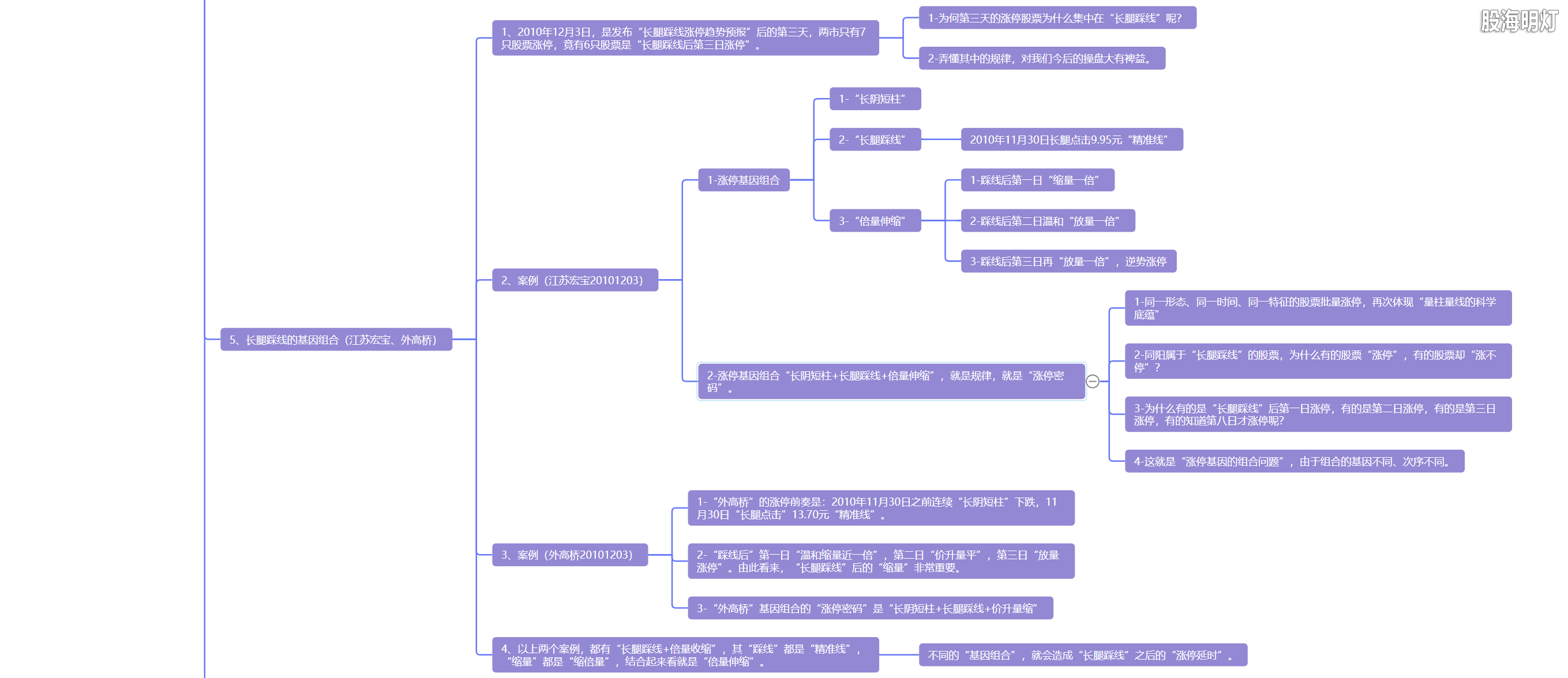
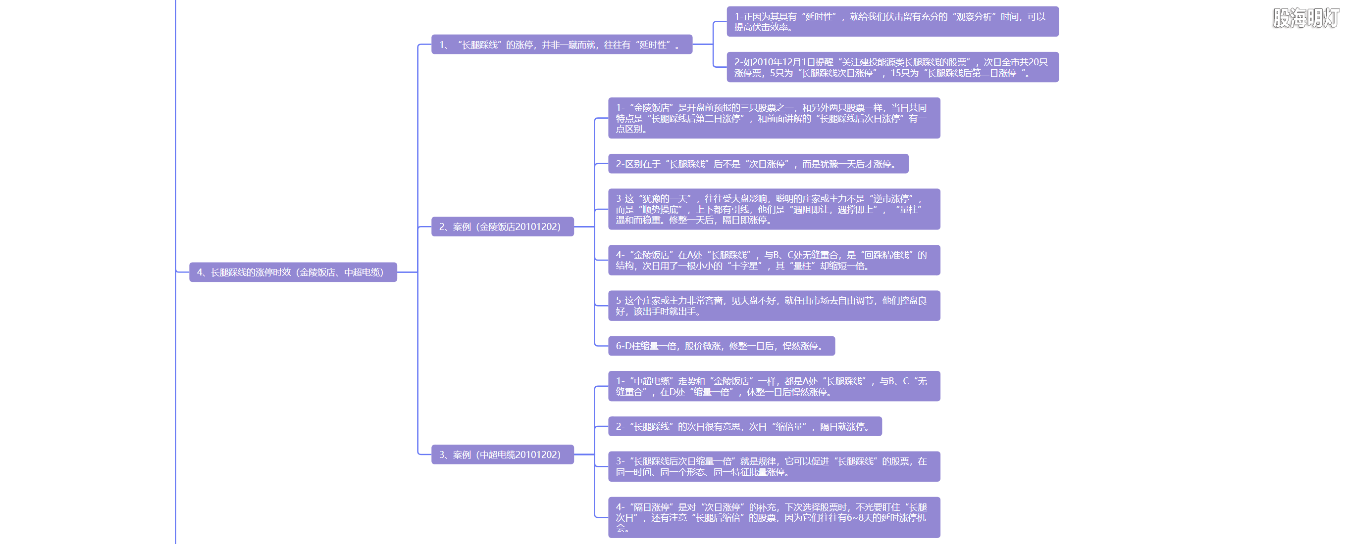
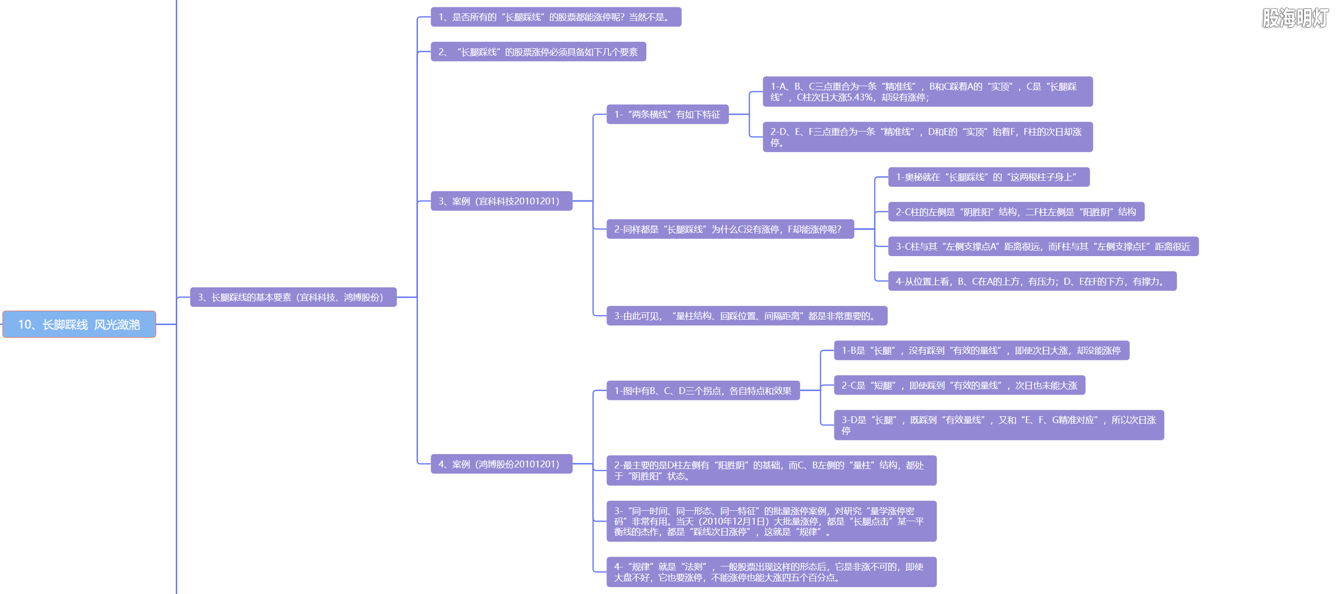
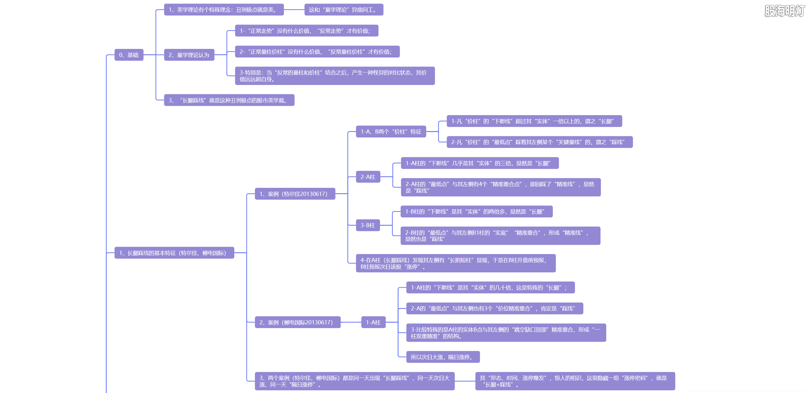
10、长脚踩线 风光潋滟
11、涨停板基因 势在必行
12、价升量缩 择机做多
13、平斜交叉 择机上下
14、站稳凹峰 即将上攻
15、极阴次阳 择幅建仓
16、牛股量形 步步为赢
17、牛股三绝 上涨不歇
18、九阴真经 以退为进
为了方便学习,做了一个汇总贴:
【个人量学笔记-脑图汇总】
https://www.178448.com/thread-2112303-1-1.html
回复
使用道具
举报
提升卡
置顶卡
沉默卡
喧嚣卡
变色卡
显身卡
大老郭
大老郭
当前离线
IP卡
狗仔卡
发表于 2026-2-9 19:46
|
显示全部楼层
好好学习天天向上
回复
使用道具
举报
显身卡
uTiAxq
uTiAxq
当前离线
UID
507853
积分
101
学分
推广
个
预报后涨停
支
阅读权限
20
在线时间
小时
注册时间
2026-1-31
最后登录
1970-1-1
IP卡
狗仔卡
发表于 2026-2-9 20:53
|
显示全部楼层
谢谢分享
回复
使用道具
举报
显身卡
还有一些帖子被系统自动隐藏,点此展开
返回列表
发新帖
高级模式
B
Color
Image
Link
Quote
Code
Smilies
您需要登录后才可以回帖
登录
|
立即注册
本版积分规则
发表回复
回帖并转播
回帖后跳转到最后一页
浏览过的版块
股票公式
牛股预报
股市快讯
名人传奇
学员天地
量学讲座
Copyright © 2008-2023
股海明灯官网
(https://www.178448.com) 版权所有 All Rights Reserved.
Powered by
Discuz!
X3.5
|
京ICP备2021014858号-2
GMT+8, 2026-2-9 22:02
快速回复
返回顶部
返回列表